首页
学院概况
学院简介
现任领导
组织结构
院长寄语
师资力量
教授风采
导师队伍
材料成型及控制工程系
高分子材料系
智能材料与结构系
金属材料工程系
无机非金属材料系
新能源材料系
实验师资
本科教育
专业简介
教学信息
制度规范
教研教改
研究生教育
学位点简介
培养方案
培养制度
学科科研
科研机构
科研项目
科研成果
学术活动
党建工作
基层组织
目标管理
党员发展
群团活动
网上党校
学生工作
学工队伍
学工动态
成长导航
才苑之星
创新创业
学生资助
就业指导
日常管理
实验中心
中心概况
规章制度
仪器设备
校外基地
设备共享
计算仿真平台
性能与结构表征设备
材料制备设备
合作交流
才苑讲堂
交流项目
公共服务
联系我们
资料下载
才苑智创基地
基地动态
团队简介
管理规范
校友工作
学校主页
学校主页
新闻网
综合服务平台
服务指南
信息公开
学院概况
学院简介
现任领导
组织结构
院长寄语
师资力量
教授风采
导师队伍
材料成型及控制工程系
高分子材料系
智能材料与结构系
金属材料工程系
无机非金属材料系
新能源材料系
实验师资
本科教育
专业简介
教学信息
制度规范
教研教改
研究生教育
学位点简介
培养方案
培养制度
学科科研
科研机构
科研项目
科研成果
学术活动
党建工作
基层组织
目标管理
党员发展
群团活动
网上党校
学生工作
学工队伍
学工动态
成长导航
才苑之星
创新创业
学生资助
就业指导
日常管理
实验中心
中心概况
规章制度
仪器设备
校外基地
设备共享
计算仿真平台
性能与结构表征设备
材料制备设备
合作交流
才苑讲堂
交流项目
公共服务
联系我们
资料下载
才苑智创基地
基地动态
团队简介
管理规范
校友工作
首页
> 通知公告
通知公告
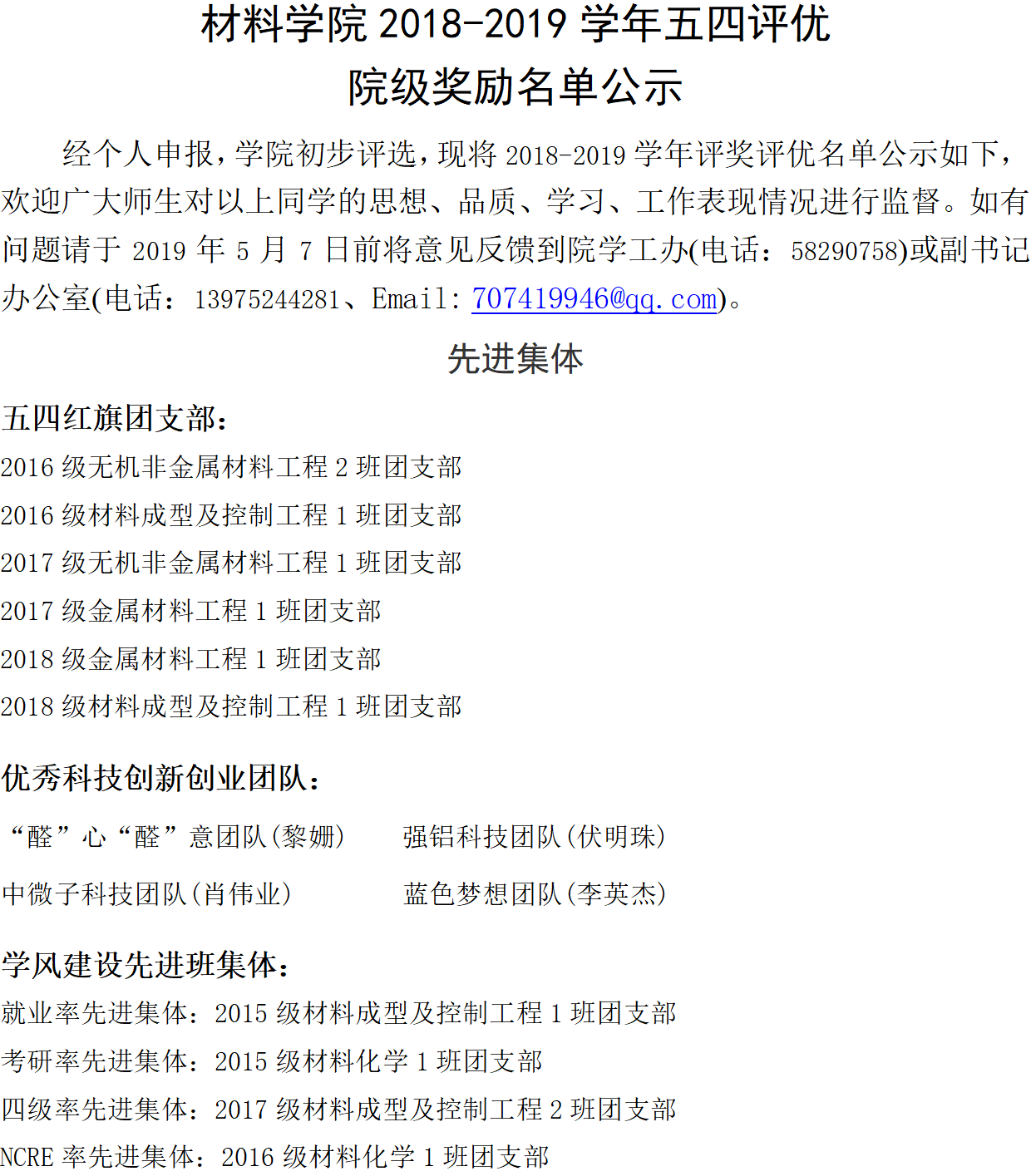
18-19学年五四评优公示
日期:2019-04-30
|
访问量:
通知公告
05
2025-11
材料学院2025-2026学年国家助学金学生认定公示
05
2025-11
关于我院陈宇强同志赴澳大利亚吉朗访问的公示
03
2025-11
3044am永利集团官网2025年(下)拟接收预备党员公示
23
2025-10
3044am永利集团官网硕士研究生导师任职资格初审名单公示
22
2025-10
2025智能材料设计会议Conference on Smart Material...
21
2025-10
3044am永利集团官网教授委员会委员公示
17
2025-10
2024-2025学年3044am永利集团官网国家励志奖学金公示
15
2025-10
3044am永利集团官网教授委员会委员候选人公示
13
2025-10
2025-2026学年材料学院家庭经济困难学生认定公示
30
2025-09
3044am永利集团官网2025年(下)发展对象公示