首页
学院概况
学院简介
现任领导
组织结构
院长寄语
师资力量
教授风采
导师队伍
材料成型及控制工程系
高分子材料系
智能材料与结构系
金属材料工程系
无机非金属材料系
新能源材料系
实验师资
本科教育
专业简介
教学信息
制度规范
教研教改
研究生教育
学位点简介
培养方案
培养制度
学科科研
科研机构
科研项目
科研成果
学术活动
党建工作
基层组织
目标管理
党员发展
群团活动
网上党校
学生工作
学工队伍
学工动态
成长导航
才苑之星
创新创业
学生资助
就业指导
日常管理
实验中心
中心概况
规章制度
仪器设备
校外基地
设备共享
计算仿真平台
性能与结构表征设备
材料制备设备
合作交流
才苑讲堂
交流项目
公共服务
联系我们
资料下载
才苑智创基地
基地动态
团队简介
管理规范
校友工作
学校主页
学校主页
新闻网
综合服务平台
服务指南
信息公开
学院概况
学院简介
现任领导
组织结构
院长寄语
师资力量
教授风采
导师队伍
材料成型及控制工程系
高分子材料系
智能材料与结构系
金属材料工程系
无机非金属材料系
新能源材料系
实验师资
本科教育
专业简介
教学信息
制度规范
教研教改
研究生教育
学位点简介
培养方案
培养制度
学科科研
科研机构
科研项目
科研成果
学术活动
党建工作
基层组织
目标管理
党员发展
群团活动
网上党校
学生工作
学工队伍
学工动态
成长导航
才苑之星
创新创业
学生资助
就业指导
日常管理
实验中心
中心概况
规章制度
仪器设备
校外基地
设备共享
计算仿真平台
性能与结构表征设备
材料制备设备
合作交流
才苑讲堂
交流项目
公共服务
联系我们
资料下载
才苑智创基地
基地动态
团队简介
管理规范
校友工作
首页
>
党建工作
> 目标管理
目标管理
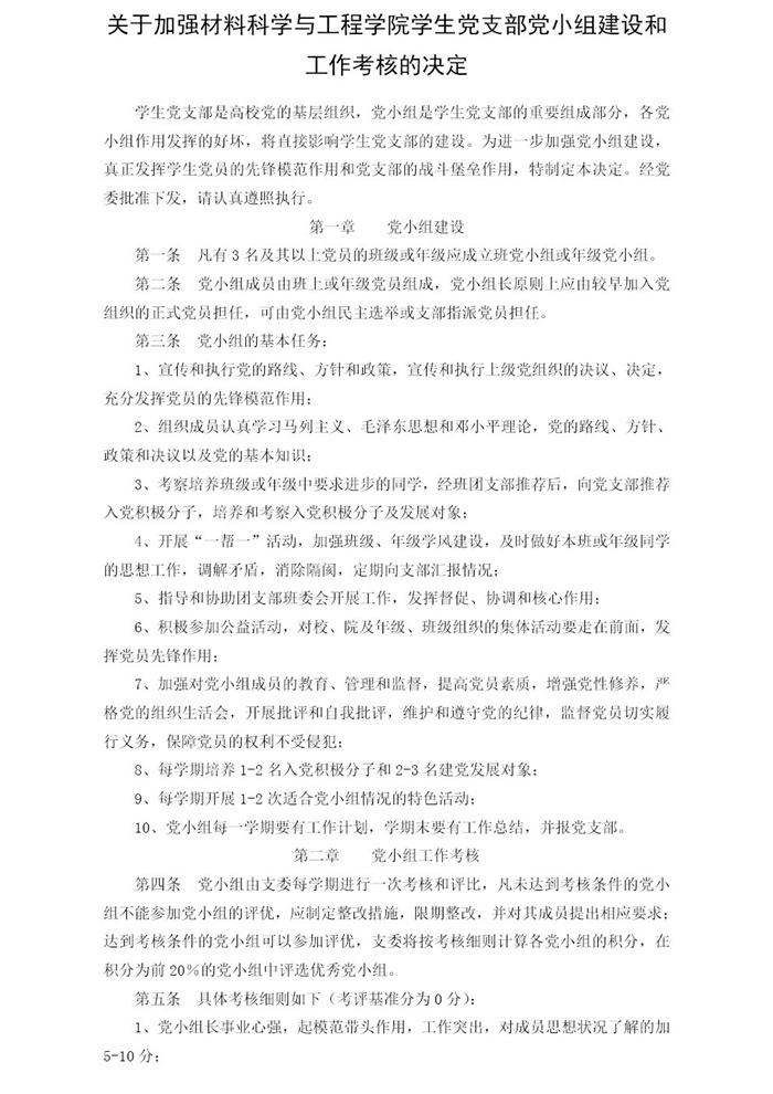
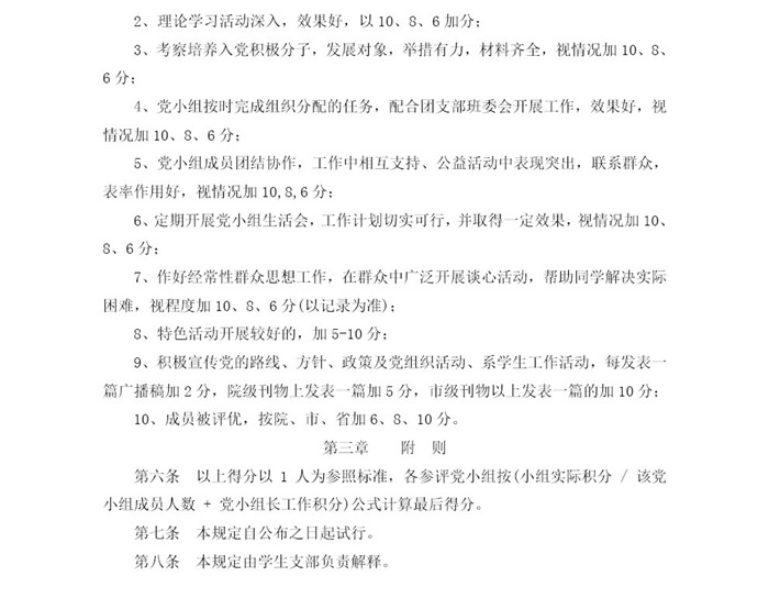
关于加强3044am永利集团官网学生党支部党小组建设和工作考核的决定
日期:2021-04-24
|
访问量:
中国·3044am永利集团(股份有限公司)-Official website